The Process flows of Direct Democracy
On this page we express in detail how the processes will change to direct democracy. Looking at Process maps and core rules to enable direct Democracy
We don't just call out for change, we define the root cause and offer a practical solution (PAGE UNDER CONSTRUCTION)
- You want to know exactly how your voice will turn into real action — our process flow shows the clear steps from you setting the country’s priorities all the way through to seeing results on the ground.
- You’re tired of vague promises with no timeline — this page lays out the simple, logical journey so you can see how we move from today’s broken system to one where you’re actually in control.
- You worry big changes could cause chaos or delays — our process is designed with careful testing, public sign-off and parallel running so everyday services keep working while the new system is built.
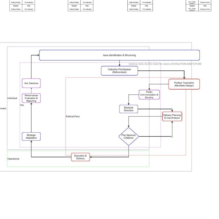
The Process Flow is the practical roadmap that makes direct democracy work in the real world.
We start by fully understanding the current system, then redesign it so that you set the nation’s strategic goals through a straightforward national referendum. Politicians and civil servants then focus solely on delivery, with clear KPIs, regular public reporting and full accountability.
Every step is transparent, time-bound and designed to minimise disruption. You will see exactly where we are in the journey and how your input shapes the outcome. No more guessing. No more endless political games. Just a clear, honest process that puts power where it belongs — with you.
The only constant in existence is change
Flow 0 - The overview of how Direct Democracy will work
Below is a snapshot of the core principle steps of Direct Democracy.
All aspects of life are a cycle and understanding that the alignment of Power, Reward, Risk, Responsibility, and Accountability in these steps means we understand HOW a structure should be formed. By segregating Strategy setting from Obectives creation (i.e. what are our goals, and seperately how we get there)
By segregating these two aspects of governance, we align Power back to the people and accountability back to those who chose to serve us.
Understanding Process Maps

At The Process Party, we recognise the vital role that process maps play in organising our government. These visual representations provide a clear overview of our procedures, ensuring that everyone understands their responsibilities and how they fit into the larger governance framework. By utilising process maps, we are able to minimise risks, enhance compliance, and streamline Government's operations effectively.
Each process map outlines critical workflows, allowing us to identify potential bottlenecks before they become a problem and highlight areas for improvement, keeping Government lean and ever evolving. This proactive approach not only elevates our service delivery but also fortifies our commitment to quality and accountability. In a rapidly changing environment, having a solid foundation of documented processes is essential for maintaining PRRRA and achieving operational excellence.
By embracing process maps as a key tool within our governance structure, The Process Party is dedicated to fostering a culture of continuous improvement within Government whilst keeping the stability needed to ensure quality delivery. We invite you to explore how these valuable resources contribute to our Governing ethos and ultimately enhance your experience with the Government that serves you.
Flows 0 to 11 the full breakdown
Below are the full list of Process maps for Direct Democracy, feel free to download and explore the maps to fully understand how all areas of Governance are aligned to serve you, the people.

Flow 0
Lorem ipsum dolor sit amet, consectetur adipiscing elit. Nulla euismod condimentum felis vitae efficitur. Sed vel dictum quam, at blandit leo.

Flow 2
Lorem ipsum dolor sit amet, consectetur adipiscing elit. Nulla euismod condimentum felis vitae efficitur. Sed vel dictum quam, at blandit leo.

Flow 3
Lorem ipsum dolor sit amet, consectetur adipiscing elit. Nulla euismod condimentum felis vitae efficitur. Sed vel dictum quam, at blandit leo.

Flow 4
Lorem ipsum dolor sit amet, consectetur adipiscing elit. Nulla euismod condimentum felis vitae efficitur. Sed vel dictum quam, at blandit leo.

Flow 5
Lorem ipsum dolor sit amet, consectetur adipiscing elit. Nulla euismod condimentum felis vitae efficitur. Sed vel dictum quam, at blandit leo.

Flow 6
Lorem ipsum dolor sit amet, consectetur adipiscing elit. Nulla euismod condimentum felis vitae efficitur. Sed vel dictum quam, at blandit leo.

Flow 7
Lorem ipsum dolor sit amet, consectetur adipiscing elit. Nulla euismod condimentum felis vitae efficitur. Sed vel dictum quam, at blandit leo.

Flow 8
Lorem ipsum dolor sit amet, consectetur adipiscing elit. Nulla euismod condimentum felis vitae efficitur. Sed vel dictum quam, at blandit leo.

Flow 9
Lorem ipsum dolor sit amet, consectetur adipiscing elit. Nulla euismod condimentum felis vitae efficitur. Sed vel dictum quam, at blandit leo.

Flow 10
Lorem ipsum dolor sit amet, consectetur adipiscing elit. Nulla euismod condimentum felis vitae efficitur. Sed vel dictum quam, at blandit leo.

Flow 11
Lorem ipsum dolor sit amet, consectetur adipiscing elit. Nulla euismod condimentum felis vitae efficitur. Sed vel dictum quam, at blandit leo.
Flow 0
The Overview
Lorem ipsum dolor sit amet, consectetur adipiscing elit. Nulla euismod condimentum felis vitae efficitur. Sed vel dictum quam, at blandit leo.

Flow 1
The Individual's analysis
Lorem ipsum dolor sit amet, consectetur adipiscing elit. Nulla euismod condimentum felis vitae efficitur. Sed vel dictum quam, at blandit leo.

Flow 2
The Referendum
Lorem ipsum dolor sit amet, consectetur adipiscing elit. Nulla euismod condimentum felis vitae efficitur. Sed vel dictum quam, at blandit leo.

Flow 3
Developing the proposals
Lorem ipsum dolor sit amet, consectetur adipiscing elit. Nulla euismod condimentum felis vitae efficitur. Sed vel dictum quam, at blandit leo.

Flow 4
Reviewing the proposals
Lorem ipsum dolor sit amet, consectetur adipiscing elit. Nulla euismod condimentum felis vitae efficitur. Sed vel dictum quam, at blandit leo.

Flow 5
The Elections: Selecting the best plan
Lorem ipsum dolor sit amet, consectetur adipiscing elit. Nulla euismod condimentum felis vitae efficitur. Sed vel dictum quam, at blandit leo.

Flow 6
Bridging the Gaps between the plan and current structure
Lorem ipsum dolor sit amet, consectetur adipiscing elit. Nulla euismod condimentum felis vitae efficitur. Sed vel dictum quam, at blandit leo.

Flow 7
Approving the plan
Lorem ipsum dolor sit amet, consectetur adipiscing elit. Nulla euismod condimentum felis vitae efficitur. Sed vel dictum quam, at blandit leo.

Flow 8
Delivering on your agenda
Lorem ipsum dolor sit amet, consectetur adipiscing elit. Nulla euismod condimentum felis vitae efficitur. Sed vel dictum quam, at blandit leo.

Flow 9
Adapting to unforeseen events
Lorem ipsum dolor sit amet, consectetur adipiscing elit. Nulla euismod condimentum felis vitae efficitur. Sed vel dictum quam, at blandit leo.

Flow 10
Reviewing performance
Lorem ipsum dolor sit amet, consectetur adipiscing elit. Nulla euismod condimentum felis vitae efficitur. Sed vel dictum quam, at blandit leo.

Flow 11
House of Lords Elections
Lorem ipsum dolor sit amet, consectetur adipiscing elit. Nulla euismod condimentum felis vitae efficitur. Sed vel dictum quam, at blandit leo.

The Rules to PRRRA alignment
Direct Democracy needs explicit governance rules to empower the society to effectively evaluative the health of the system.
Process analysis needs to have some core fundamental rules that enable it to continuously evolve whilst focusing on driving accountability to negative behaviour and rewarding positive behaviour towards the end goal of social cohesion and growth
🔑 Rule Set 1 — Alignment Rules
Rule 1: Power–Accountability Alignment
Whoever has decision-making power must be accountable for outcomes
✔ Good:
- Government makes decisions → Government accountable
❌ Misalignment:
- Private sector makes key decisions but government takes blame
Rule 2: Responsibility–Control Alignment
Responsibility must sit with the actor who has operational control
✔ Good:
- Civil service responsible for delivery they manage
❌ Misalignment:
- Government responsible for outcomes it cannot control
Rule 3: Risk Ownership Rule
Risk must be owned by the actor best able to mitigate it
✔ Good:
- Delivery risk → contractors
- Policy risk → government
❌ Misalignment:
- Citizens bear risk of bad policy without control
Rule 4: Reward Alignment Rule
Rewards must incentivise the desired behaviour
✔ Good:
- Private sector paid for outcomes, not just activity
- Politicians rewarded (re-election) for delivery
❌ Misalignment:
- Short-term wins rewarded over long-term goals
Rule 5: No “Orphan Factors”
Every step must have all 5 factors explicitly assigned
If one is missing → governance gap
⚖️ Rule Set 2 — Democratic Integrity Rules
Rule 6: Strategy vs Execution Separation
- Citizens set goals (what)
- Government defines how
👉 Prevents technocracy OR populism dominating fully
Rule 7: Translation Fidelity
Party manifestos must trace directly to citizen goals
👉 Keeps the government focused on the issues the people have chosen:
- When government actions don't relate to people's needs, issues can build up into bubbles and hen they burst can cause pain or chaos to the system
Rule 8: Traceability Rule
Every delivered outcome must link back to:
- A manifesto commitment
- A citizen-defined goal
Rule 9: Feedback Integrity
Performance reporting must be:
- Independent
- Transparent
- Comparable over time
Rule 10: Time Consistency
Long-term goals must survive election cycles
👉 If goals are set by a few politicians and then completely undone by the next party in power, you never get to measure the actual efficacy of the actions towards that goal. Conistency is key!
- When people set the goals, the people decide when that goal is complete
